学校组织线上开课以来,通过参加“以学生为中心”教育教学思想的学习讨论,自己对如何提高学生学习效果有了新的感悟,并将之融入为视觉传达2017级学生在线讲授《企业形象设计》课程之中。
一、《企业形象设计》的教学设计
《企业形象设计》是一门阐述企业形象的基本内容、操作工具和运行程序的课程,包括企业理念识别、行为识别和视觉识别的设计,培养学生在平面、形象方面的设计能力,服务专业人才培养目标。
(一)《企业形象设计》教学基于脑科学原理。《企业形象设计》是视觉传达设计专业学生的专业必修课程,属于设计学范畴教学内容。以脑科学原理分析,人的右脑处理图形、图像、声音等内容,具有感性、形象性和主观性等特点,因此需要利用左右脑分工及右脑思维与艺术学的关系进行课程设计。首先,要让学生建立课程的认知,通过发散思维途径,引导学生进行创作,主要有:头脑风暴、设计和分析。其次,要让学生通过对企业形象的直觉思维和逆向思维进行创意设计,寻找个性来源,将创意和结果传达左脑进行信息处理,最后形成创意设计终稿。课程教学根据脑科学原理,掌握学生思维的起点方式与思维终点,组织进行一个从个性到创新的学习过程。


脑科学与《企业形象设计》
(二)“以学生为中心”的课程设计。《企业形象设计》课程的教学设计,以学生的学习为中心,突出学生的自主学习,引导学生分组讨论、调研和汇报;以学生的发展为中心,从职业能力本位进行课程知识结构调整,使学生能够在专业知识和技能方面实现与用人单位要求的“无缝对接”;以学生的学习效果为中心,采用多元化的考核方式激励学生学习,使其准确掌握知识。

《企业形象设计》课程思维导图

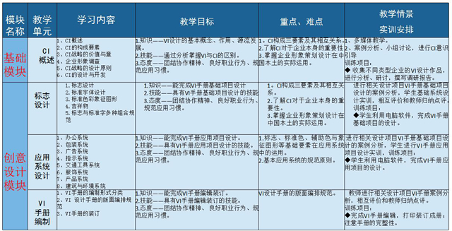
课程教学内容的整合与设计
二、《企业形象设计》的教学实施
(一)“以学生为中心”的实施过程。一是课前,教师上传学习资料和录播视频课程,学生提前观看视频和阅读电子教材。《企业形象设计》课的基础理论知识部分,适合学生进行线上学习,就通过微视频的录制、剪辑、制作和发布,将该部分知识整合成 16个视频任务点,每个视频时长控制在 10-20 分钟,这样的微视频学习符合学生碎片化的学习习惯,有利于激起学生的学习兴趣和注意力,保障线上课程学习效果。这些微课视频资源建设好后,通过在线教学平台发布,供学生进行线上学习。二是课中,教师进行知识讲授,实时组织课堂互动,采用屏幕留言及钉钉连麦的方式进行知识问答,促使学生人机相伴,实时参与互动。同时,通过“我当小老师”这一互动环节,锻炼学生的语言表达能力,让学生产生课堂主人翁的自信感,进而实现以学生为中心的教学。三是课后,教师通过作业批改来反馈学习成果,提出相应的学习建议;学生通过课后的小组讨论,完成项目任务制作,复习和巩固知识。

(二)“以学生发展为中心”的项目设计与实施。课前,学生成立小组,进行项目任务的选取并进行调研分析,依据项目任务指导书完成设计工作。课上,项目组的学生进行汇报,根据同学互评、教师点评来完善设计的不足。课后,对设计进行修改并完成项目作业,体现学生团队的合作与协调沟通能力。通过这一过程,实现以学生发展和学生学习效果为中心的项目课程设计。

三、《企业形象设计》的教学评价
课程评价的设计至关重要,因此结合课程大纲课程要求和线上教学特点,评价由平时成绩和期末作业成绩两部分构成,平时成绩设定比重占30%,期末作业成绩占比70%。《企业形象设计》这门课的评价,有教师评价、小组互评及学生自评三种方式。教师评价是对学生约束力最有效的一种方式,因此教师的评价要量化,例如:在课程教学中,学生参加讨论和互动后,教师依据学生参与质量,及时记录并公布成绩,以此激发学生课堂参与热情,其中教师的评价一定要透明、客观、公开。小组互评是引入一种比拼竞争机制,营造一种团队合作及你追我逐的学习氛围,学生在做评价时感受到主体存在感,因而都比较喜欢参与小组互评,评价结果也要公平透明。学生自评是自主学习的保障,是学生自觉性的体现,从学生的自我评价看,总体还是比较符合实际的。

项目作业的评价量表
四、《企业形象设计》的教学反思
线上教学改革需要一个过程,需要随着对教学方法研究的深入以及与各类课程教学相结合,逐步形成线上教学特色。线上课堂教学相对于传统课堂而言,是一场颠覆性的变革,涉及到教学流程、教学理念、教学模式、教师和学生角色的转变,突出了“以学生为中心”的教育教学思想,为信息技术在教学中的应用搭建了更广阔的平台。作为教师要树立线上课堂教学改革的信心,努力提升自身的信息素养和技术素养,抓住线上课堂的关键点,在课堂教学中积极尝试新的模式和方法,以增强学生的学习兴趣和成效。
【责任编辑 贺明杰】