本学期,我为电子商务专业大三年级学生讲授《网络营销策划》专业课程。在疫情防控形势下的在线教学工作中,我精研线上教学软件,最终确定钉钉软件为主、雨课堂为辅的线上教学平台组合,并盯紧学生线上学习数据,用以优化课程教学质量——
一、网络营销策划线上教学课程设计
(一)掌握线上教学软件的学习效果统计分析功能。“钉钉平台+雨课堂”,可以完成学生预习、在线听讲、课后复习与测验全程学习效果量化。我选择“普通群”中的培训群,目的是充分利用其直播、作业、课件等快捷功能:直播模块能提供直播回放与直播观看数据;钉钉作业模块能导出作业提交、点赞、评论、置顶的统计数据,实现学生作业成绩考核与统计;“云课堂”模块能实现学生在线学习的测试与学习排榜;雨课堂平台能够生成预习作业与周测验专业化评价数据。“钉钉平台+雨课堂”可以完成学生预习、在线听讲、课后复习与测验全程学习效果量化。

图1.钉钉网络营销策划课程群直播与作业学习效果统计分析

图2.雨课堂预习作业、周测验学习效果统计分析
(二)制定线上教学方案。在此以网络营销STP分析这一课程单元为例,说明线上教学方案的设计思路:
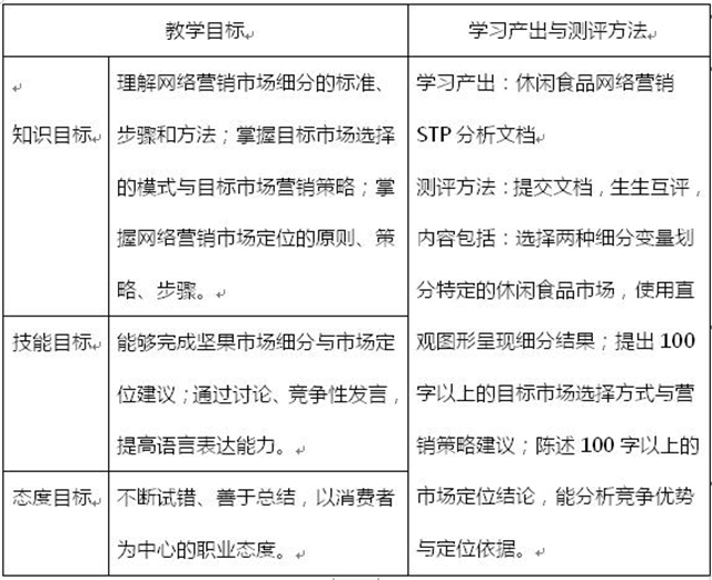
——以教学目标、学习产出与测评方法设计为起点。网络营销STP分析即目标市场营销三步曲,它包括市场细分、目标市场选择、市场定位三部分内容:

图3.教学目标、学习产出与测评方法设计
——以课程思政教育贯穿始终。一是导课环节:以“左撇子”STP故事,引出为消费者服务的理念。通过讲述一家德国企业专门生产“左撇子”使用工具而生意很兴隆的故事,让学生形成以下认识:企业必须要找准目标市场定位,才能更好地为消费者服务,企业才会不断发展和壮大。二是小结环节:以灵魂三问启发学生思考。在讨论各种市场定位策略之后,准备了如下设问:作为大三下学期的学生,你们将如何定位自己的未来?如何选择自己的竞争优势?如何通过良好行为习惯的养成,形成自己的竞争优势?通过上述问题,引发学生思考,引导学生规划未来、制定线上学习计划。
——以教学节奏和教学方法设计为实施要点。网络营销STP分析的教学内容、时间分配与教学方法设计如图2所示,其中市场细分内容分配时间较多,是根据以往学情确定的。

图4.雨课堂预习作业、周测验学习效果统计分析
——以学习产出达成度测量为终点。网络营销STP分析的课后作业由三部分组成,第一个作业要求学生两天内完成市场细分训练,第二个作业要求学生一天内完成市场细分互评,第三个作业要求学生两天内找出学长STP分析撰写的不足,并提出改进建议。借助系列作业的完成与批改,测量学生学习产出的达成度,助力学生学习效果的改善。
二、利用线上学习数据优化直播教学效果
(一)从线上教学平台采集教学前测数据。为衡量学生预习效果、采集教学前测数据,我制作了具有“搭梯子”效果的预习课件。以市场细分学习任务为例,首先,围绕市场细分概念,设计了导课案例与五道自测题,一步步让学生认识清楚,市场细分的基础是需求的差异性,市场细分理论适用的前提是异质市场,市场细分的依据是消费者购买行为分析数据;其次,在学生理解市场细分概念后,为了使学生学会选择细分变量,给学生提供了拓展阅读资源《2019阿里坚果炒货行业消费洞察趋势白皮书》,设计了配套练习题,引导学生确定坚果产品的细分变量;最后,设计了坚果市场细分的主观题,让学生初步完成市场细分任务训练。整个预习课件实现了由易到难、由浅入深的“搭梯子”自学效果,学生边预习边完成教学前测,预习与前测相结合,这样的预习不仅有利于学生理解基本概念、基本理论,而且还可以测试学生专业技能的掌握水平,量化了预习效果。
(二)以前测数据优化直播教学活动。一是以群投票数据导入“左撇子”故事。上课前20分钟,利用钉钉群投票功能,调研学生“左撇子”的比例,让大家意识到“左撇子”人口是一个可观的市场。接下来讲述“左撇子”故事,水到渠成,与STP分析知识的学习自然衔接。二是突破教学重点。从网络营销STP分析预习数据中,我发现“市场细分变量选择”这一重点任务,本质上要求在不断试错中掌握选择思路,而三分之二的学生缺乏这种试错精神和研究思路。为此,在直播教学中,我以天猫坚果细分变量选择为例,启发学生思考,让学生使用直观的图示方法,在一步步试错中形成分析思路,掌握市场细分变量选择技能,奠定了目标市场营销三步曲的基石。

图5.教师引导学生分析天猫坚果细分变量

图6.学生完成的坚果市场细分
三是化解教学难点。通过分析雨课堂客观题测试数据,学生所反馈难懂的课件与做错的自测,均指向目标市场的选择方式,显然它是学生的学习难点。于是,采用目标市场选择图,形象揭示产品专业化与市场专业化的区别,使用实例描述两种专业化,在讲解后马上组织课堂自测,检验难点知识学习效果,学生回答正确。
围绕前测数据、优化直播课程设计,我将STP分析理论学习与知识自测、任务训练融于一体。经过指导,学生能画出市场细分示意图发到钉钉课程群中,我通过分析所展示的图形,判断学生市场细分思路是否正确。而对于理论要点的配套自测题,我精选易错题目,通过连麦与课程群打字等方式,检测学生理解程度,夯实了学习效果。
(三)组织系列作业互评以提升学生的学习效果。借助钉钉课程群,我布置了系列作业,组织学生提交作业并完成互评,一方面学生在训练中开展了STP的后续学习,另一方面教师能够了解学生网络营销STP分析的学习效果,有助于优化后续课程设计。
三、线上实时学习评价促学生完成“个性化”学习
在线上教学中,我重新认识了一些学生。他们过去在教师心目中留下了学习不主动、不会学习的印象,但是由于预习、直播互动、课后作业等学习活动的开展,他们形成了良好的学习习惯,能够主动预习、完成深度拓展作业了,这实在是一个不小的惊喜。
(一)“小步伐、高频率、快反馈”的线上学习评价,激发了学生学习兴趣。依托线上学习数据,真正实现了“小步伐、高频率、快反馈”的课堂学习评价。钉钉、雨课堂线上教学工具能提供学生《网络营销策划》课程的学习数据,包括每个学生的雨课堂预习与测验报告、钉钉课程群直播教学回答记录、钉钉课程群课后作业推荐与互评记录。每个学生从上述数据中看到自身的成长与进步,实时展示且客观、公正,这样的课堂学习评价极大地激发了学生的学习兴趣。

图7.电商171班学生雨课堂周预习截图
(二)线上反馈数据让学生有针对性地完善自我。网络营销策划课程线上预习作业、课后作业、周测验参与率均为100%,图11从左至右依次展示了学生周测验参与率、平均成绩与分数段分布、各题目批改率与答题率、易错题回答正确与错误的学生。学生能够从上述线上数据中发现自己答错的题目,从互评中看到自身改进的方向,再通过与团队成员讨论、向老师请教等方式,掌握正确的思考方法,优化学习效果。

图8.电商171学生雨课堂周测验截图
四、未来线上教学工具应用的设想
第一,制作班级“学习达人”报告,激励学生学习。教师与学生利用线上学习数据,完成班级学习达人的评选,激励学生鼓足学习动力,其中包括表现优异的学生与进步较大学生。线上“小红花”(钉钉与雨课堂均有)的发布,虽然能够激励个别学生,但是对班集体的激励不足,所以教师制作班级“学习达人”报告,每半月评选一次,班级共评选20%,获“学习达人”的给予相关学习内容平时成绩满分鼓励。
第二,优化作业设计,培养学生的策划思维。精心设计任务驱动作业,尤其是系列作业,组织多轮互评与完善,既能优化学生学习效果,又能培养学生精益求精的学习态度。在线教学的第二周、第三周,我均布置了系列化作业,而且组织了学生互评,起到了激发学生学习积极性的效果。我认为,线上作业的设计与相关教学活动的组织技巧研究,是很有价值的。
【责任编辑 贺明杰】